5月21日讯 浙江品种在沉默中集体爆发,上一次浙江品种集体爆发还要追溯到2016年,时间一晃就过去了5年,浙贝母、元胡、覆盆子产新后行情齐齐上涨。尤其是浙贝母,虽然价格涨幅不算太大,但身为浙江药材的桥头堡,对其他品种的价格拉动作用不容忽视。近期,全国药商目光都齐聚浙江,此次浙江板块涨价,对整体中药材大盘影响如何?浙贝母涨价是昙花一现还是开启新一轮价格狂潮?
本期,我平台根据产销数据对该品种行情作一分析。
一、浙贝母产新,产地、市场均反馈走快价涨
亳州市场:近期去产地采购商家较多,带动行情稳步上涨,产地无硫片售价49元(公斤价 ,下同)。市场商家闻风涨价,走动虽然不及产地,但均出现惜售情况,浙贝母无硫统片价格50元,无硫统个价格40元上下。后期随着产新新货大量入市,行情随时会有较大波动。
荷花池市场:产地产新开始,产地反馈今年新货产出量不大,市场销售货源多以陈货为主,价格不及产地上涨迅速,小批量货源走动顺畅,市场浙贝母无硫统个价格42元,无硫统片价格50元上下。
安国市场:随着浙贝母产新深入,关注商家逐渐增多,该品种从开盘价涨至37元。近期产地购货商仍多,价格持续稳涨,现产地统个价格40元,统片价格50元上下。参考历史高价,市场人气环境好,后市行情仍难平稳。
玉林市场:受产地涨价影响,市场行情也跟随上涨,货源依然以陈货交易为主,走动较前期顺畅。市场现无硫片价格在52-54元之间,无硫个子价格在42-45元之间,商家关注后市。
产地商家介绍,2020年继续减种,2021年产新出现减产,预计减产幅度在15%-20%之间。产地货源走动顺畅,价格还有继续上涨的可能。
二、浙贝母价格波动剧烈

浙贝母2016-2021年市场价格走势
自2011年以来,浙贝母价格均在60元以上运行,药农种植浙贝母的亩产值约2万元,业内用“地里掘金”来比喻采挖贝母。由于前两年大户囤积失败,加之2017年产量超过4000吨,浙贝行情从2018年后跌到近5年的最低谷。
进入2018年,江苏南通产区浙贝母种苗售价5元/斤,2019年3元/斤。正因种苗行情低迷的影响,导致当地商品贝母加工量明显增多。种苗供应量减少,影响下一季浙贝母的下种面积,使得 这两年浙贝母种植面积逐年减少。
三、浙贝母种植区域扩大
宁波鄞州产区是传统老产区,但近几年受土地开发、种子退化等原因影响,产量逐年降低。目前商品贝母主要分布于浙江省磐安县的新渥、冷水、仁川三镇,占全国总产量的70%左右;磐安周边东阳、缙云、永康三县、市也有少量种植。
前些年浙贝母价高,像东阳、永康、开化、舟山、缙云、文成、青山等地的浙贝母栽培面积迅速扩大,特别是一些山区大量发展浙贝母,使新产区日趋增多。
浙贝母种子价高时为60-70元/公斤,每亩用种量为300公斤,单是种子成本每亩需投入18000元,种子低时10元/公斤,种子成本每亩需投入3000元 , 再加上人工、花费及农药成本,每亩地成本高在20000元左右,低时在5000元,正常亩产干货在200公斤,高成本在100元,低成本在25元上下。
据平台统计,浙贝母2020年产量在4499.65吨。
四、浙贝母用量稳定增加
浙贝母为浙江道地家种中药材,是磐五味(磐五味即浙江磐安生产中药中的白术、元胡、芍药、贝母、玄参5种药的合称)的代表性品种,具有止咳化痰之功效,临床应用广泛。浙贝母也是贝母类品种中用于药厂投料最大的品种,是2015年药典规定的可以产地趁鲜加工切片的28个中药品种之一,因此也被大量加工为饮片进行销售。近年来随着新药的开发,用量逐年增大,目前年用量已经上升到3500-4000吨之间。

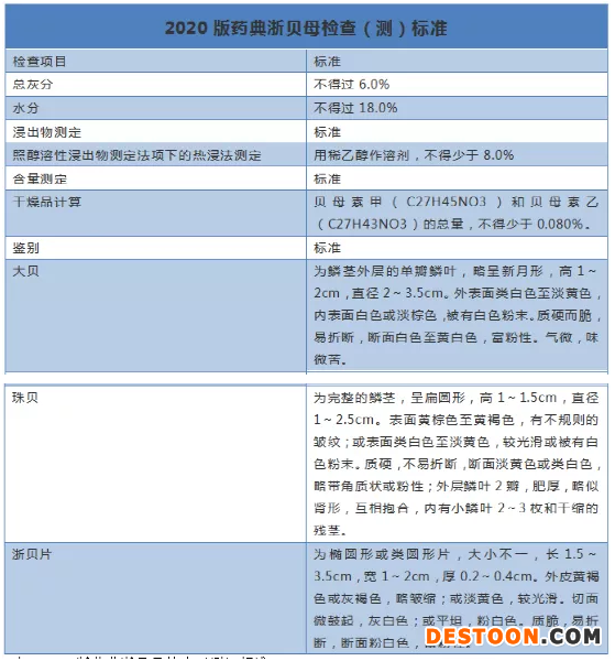
2020版药典浙贝母检查(测)标准
据平台统计,浙贝母2020年用量在3850吨。
五、主要需求产品与企业分析
. 浙贝母原料需求靠前的中成药及其生产企业
在中成药方面,据平台统计,目前上市销售的49个中成药中含有浙贝母。其中,浙贝母需求靠前的中成药是史国公药酒、舒筋活络酒和小儿肠胃康颗粒。需求靠前的企业是江西诚志永丰药业有限责任公司、天津中新药业集团股份有限公司乐仁堂制药厂和西安碑林药业股份有限公司。
六、后市预判
1、浙贝母的繁殖特性决定了其产量不可能大幅增加 浙贝母为无性繁殖,当年种植一个浙贝母,第二年母体腐烂后只能产出两个新贝母。如果其中一个新贝母用以加工商品而另一个继续用以种植,产量扩大难,但产量减少,却可以通过控制种贝来实现。
2、浙贝母产地集中,易于被囤积 近几年来虽然不断有种植大户试图寻找新产区试种,但大多因为土壤、气候或者种植成本太高等原因不算太成功。因此,浙贝更容易被游资关注和操控。
3、浙江药商更擅长操控地产品种价格 浙贝母生长在经济较发达的江浙地区,历史上行情波动十分频繁,变化幅度巨大,人为因素明显,市场关注度很高。而浙江药商资金实力雄厚,对于地产药材价格操控能力,远超出其它产区。
4、浙贝的质量保障至关重要 奉贝、皖贝的掺入,让浙贝母的品质把控工作变得异常重要。
总体而,浙贝母这几年积压的库存并没有消化完,但种贝数量减少是事实。短线来看,减产利好释放,行情看涨;长线来看,还需要消化库存,才能与其他浙江品种一起开启上涨趋势。



